走进峨胜
集团产业
产品销售
社会责任
集团新闻
联系我们
首页
走进峨胜
集团产业
产品销售
社会责任
集团新闻
联系我们
FLLOW US:
您所在的位置:
网站首页
集团新闻
公示公告
新闻简讯
公示公告
集团新闻
新闻简讯
公示公告
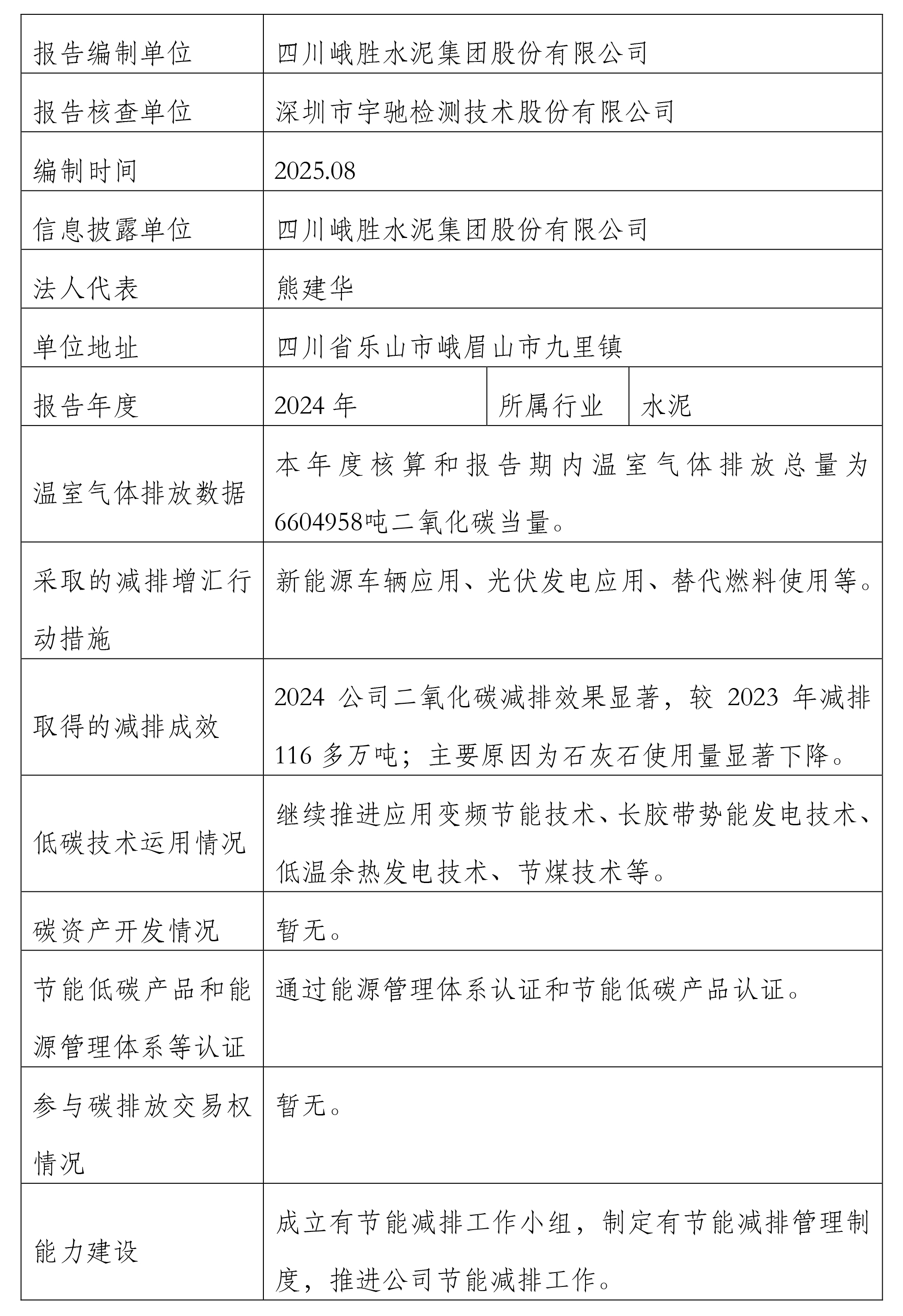
【公示】四川峨胜水泥集团股份有限公司 温室气体排放信息公示(2024)
date:
2025.09.08
依照《企业环境信息依法披露管理办法》,公司将
2024年企业温室气体排放信息公示如下:
2025
年9月5日
SHARE
上一条:【公告】峨胜地产办公室装饰工程 招标公告
下一条:【公告】车辆处置招标公告
返回列表