峨胜集团

您所在的位置: 网站首页集团新闻公示公告
集团新闻
集团新闻

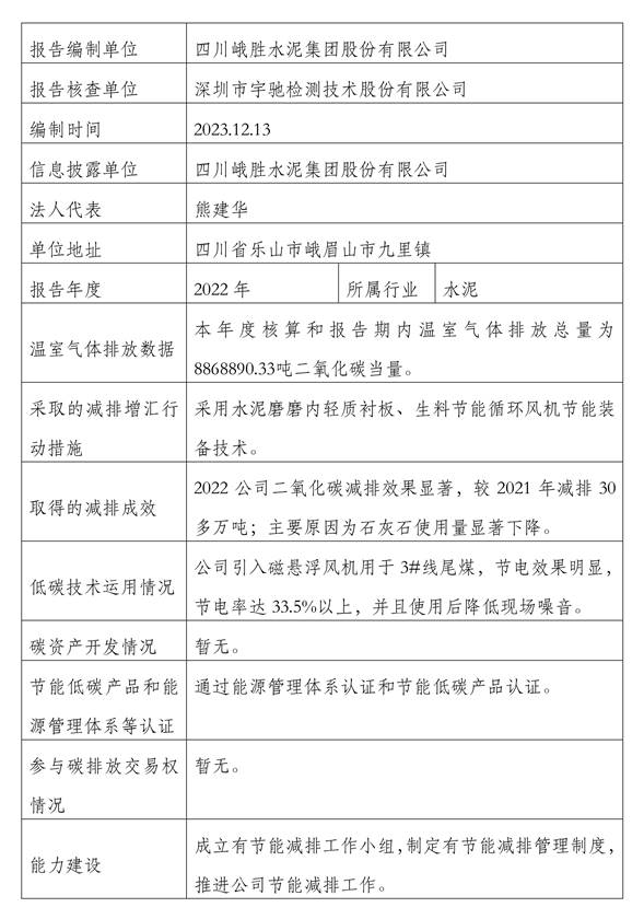
【公示】四川峨胜水泥集团股份有限公司 温室气体排放信息公示(2022)

依照《企业环境信息依法披露管理办法》,公司将2022年企业温室气体排放信息公示如下:



                                       2024314日