峨胜集团

您所在的位置: 网站首页集团新闻公示公告
集团新闻
集团新闻

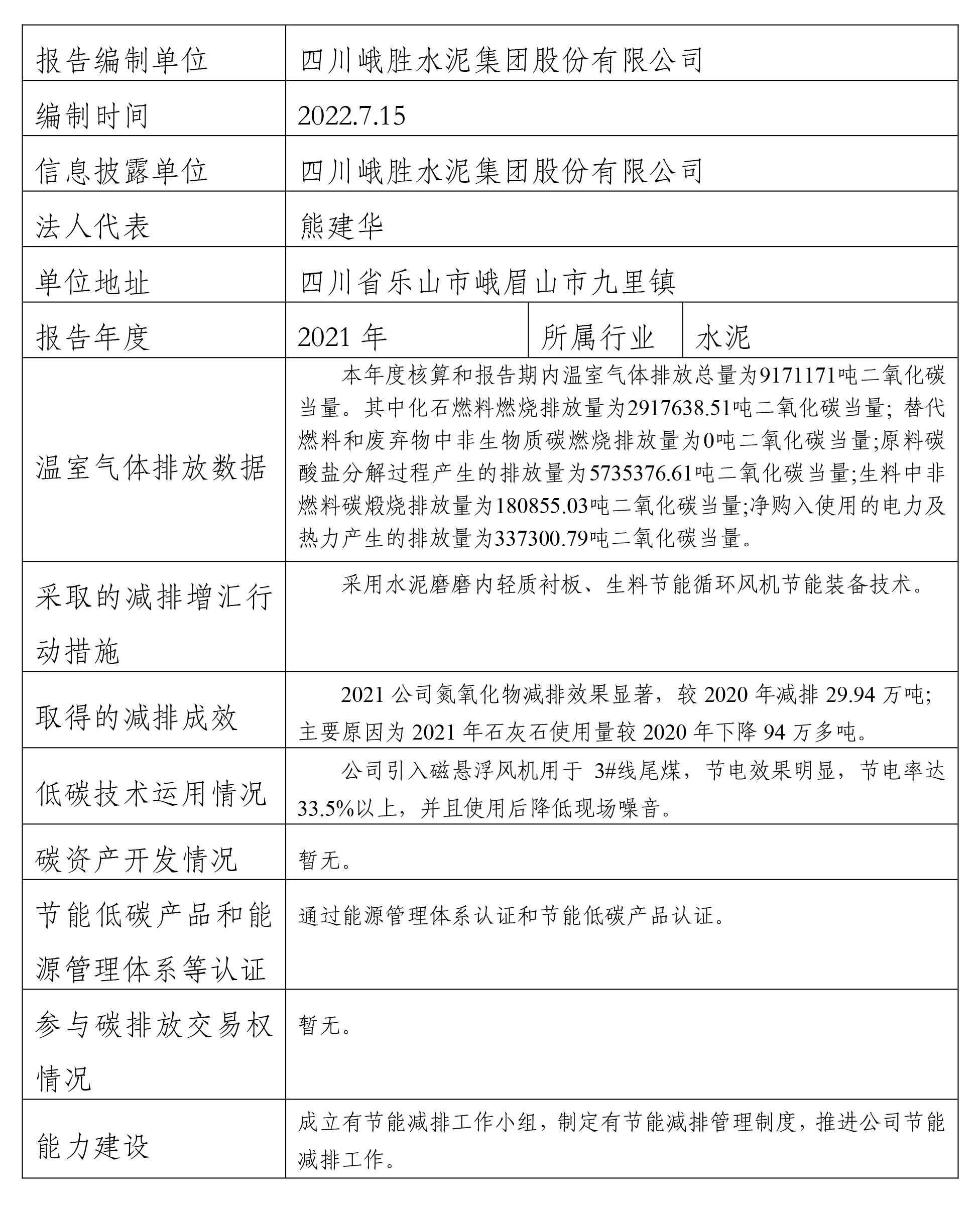
【公示】四川峨胜水泥集团股份有限公司温室气体排放信息公示(2021)

依照《企业事业单位环境信息公开办法》,公司将2021年企业温室气体排放信息公示如下:

2021温室气体排放信息公示签发表-2

 2022926日