峨胜集团

您所在的位置: 网站首页集团新闻公示公告
集团新闻
集团新闻

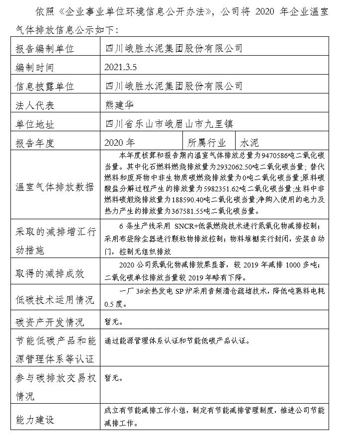
【公示】四川峨胜水泥集团股份有限公司 温室气体排放信息公示(2020)

                                      2021427日