走进峨胜
集团产业
产品销售
社会责任
集团新闻
联系我们
首页
走进峨胜
集团产业
产品销售
社会责任
集团新闻
联系我们
FLLOW US:
您所在的位置:
网站首页
集团新闻
公示公告
新闻简讯
公示公告
集团新闻
新闻简讯
公示公告
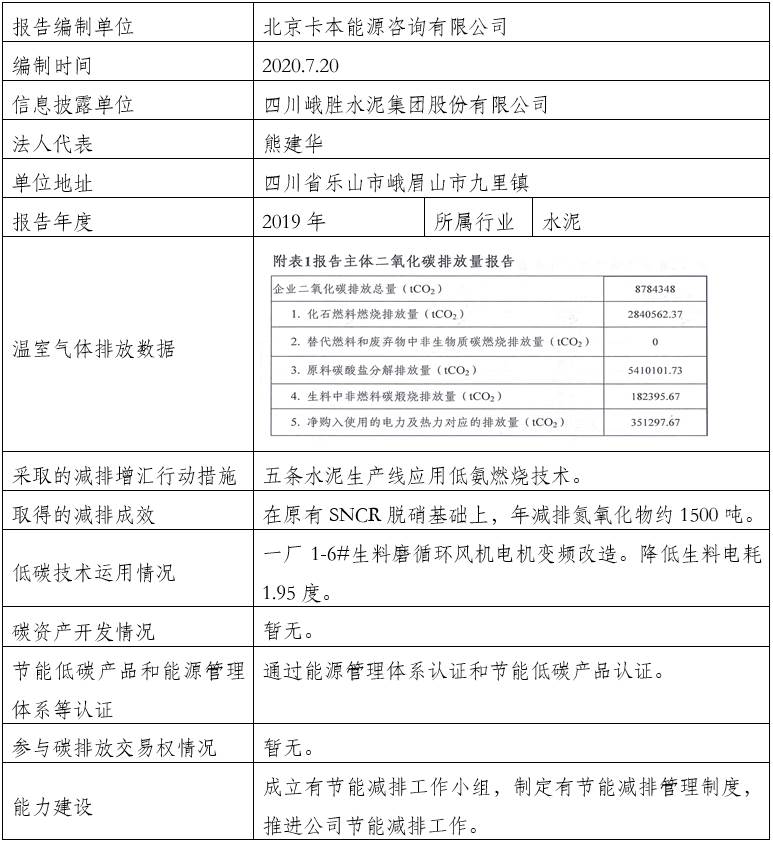
【公告】四川峨胜水泥集团股份有限公司 温室气体排放信息公示(2019)
date:
2020.08.18
依照《企业事业单位环境信息公开办法》
,公司将
2019
年企业温室气体排放信息公示如下:
2020
年
8
月
18
日
SHARE
上一条:【公告】药品药械采购项目招标公告
下一条:【公告】润•峨眉项目智能化系统安装工程招标公告
返回列表